新型冠状病毒感染的肺炎疫情来袭,给人民健康带来了严重的威胁。各位家长不禁发出疑问,针对儿童感冒、流感和新型冠状病毒感染的肺炎应如何区分?南京市妇幼保健院儿科专家韩树萍对此进行解读。
三种病症有哪些不同?
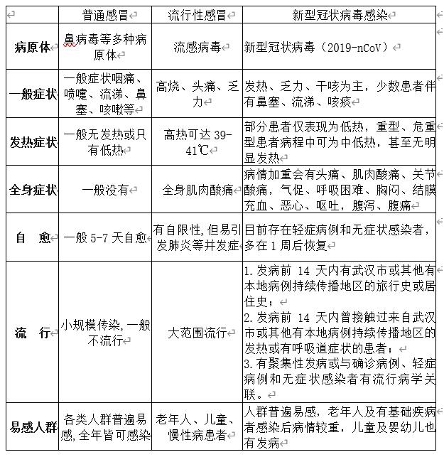
普通感冒:全年皆可发病,冬春季较多,没有大流行的特性,儿童发生率较高,每年6~8次。症状相对较轻,主要包括:一般不发热或仅低热(<38℃)、打喷嚏、鼻塞、流涕、咽痛、咳嗽。病毒可以通过呼吸道传播和接触传播。
流感:有明显季节性(通常为11月~来年3月),易大范围流行,一般健康儿童感染流感病毒可能表现为轻型流感,多突然起病,主要症状为发热,体温可达39~40℃,可有畏寒、寒战,多伴头痛,全身肌肉酸痛,极度乏力,食欲减退等全身症状,常有咳嗽、咽痛、流涕或鼻塞,少部分出现恶心、呕吐、腹泻,常见于乙型流感。婴幼儿流感的临床症状往往不典型。新生儿流感少见,但如患流感易合并肺炎,常有脓毒症表现,如嗜睡、拒奶、呼吸暂停等。儿童感染流感病毒引起的急性喉炎、急性中耳炎、气管炎、支气管炎、毛细支气管炎、肺炎较成人常见。大多数无并发症流感患儿症状在3~7小时后缓解,咳嗽和体力恢复常需1~2周。重症患儿病情发展迅速,多在5~7小时后出现肺炎,体温经常持续在39℃以上,呼吸困难,伴顽固性低氧血症,可快速进展为急性呼吸窘迫综合征(ARDS),流感相关性脑病,脓毒症,脓毒性休克,心力衰竭,心脏停搏,肾衰竭,甚至多器官功能障碍。主要死亡原因是呼吸系统并发症和流感相关性脑病。合并细菌感染增加流感病死率,常见细菌为金黄色葡萄球菌,肺炎链球菌及其他链球菌属细菌。
新型冠状病毒感染:具有非常明确的流行病学史。
1.发病前14天内有武汉市或其他有本地病例持续传播地区的旅行史或居住史;
2.发病前14天内曾接触过来自武汉市或其他有本地病例持续传播地区的发热或有呼吸道症状的患者;
3.有聚集性发病或与确诊病例、轻症病例和无症状感染者有流行病学关联。
新型冠状病毒感染与普通感冒类似:发热、感觉四肢无力、干咳,也有症状不明显病例,或者表现为其他系统症状如消化系统、心血管系统、神经系统、眼科症状等,尤其是新生儿、婴幼儿症状可能更不典型,一旦发现,病程进展快或已错过观察期。与普通感冒最大区别:腹泻、呼吸逐渐变得困难,如:呼吸过快或过慢,呼吸过深或过浅,婴幼儿或新生儿则表现为张口呼吸,喘息,呻吟,鼻翼煽动(鼻孔一张一合),点头呼吸,甚至出现口唇、面色变呼吸三凹征。出现上述症状,立即就诊!目前为止尚未发现新生儿感染病例,新生儿新型冠状病毒感染的可能途径有:母婴垂直传播、密切接触传播及飞沫传播(家庭成员间、家庭来访者)、医院内获得性感染,但新型冠状病毒是否通过胎盘垂直传播或者出生后通过母乳喂养传播仍不清楚。故对符合以下任一条者需要进行新生儿排查:孕产妇确诊或高度疑似感染者;孕产妇密切接触家人确诊或高度疑似感染者;新生儿出生后家庭照护人员有确诊和高度疑似感染者。

如何保护儿童远离新型冠状病毒传染?
1.增强卫生健康意识,适量运动,早睡早起,不熬夜可提高自身免疫力;
2.保持良好的个人卫生习惯,咳嗽或打喷嚏时用纸巾掩住口鼻,经常彻底洗手,不用脏手触摸眼睛,鼻或口;
3.居室多通风换气并保持整洁卫生;
4.尽可能避免与有呼吸道疾病症状(如发热,咳嗽或打喷嚏等)的人密切接触;
5.尽量避免到人多拥挤和空间密闭的场所,如必须去佩戴口罩;
6.避免接触野生动物和家禽家畜;
7.坚持安全的饮食习惯,食用肉类和蛋类要煮熟,煮透;
8.密切关注发热,咳嗽等症状,出现此类症状一定要及时就近就医。
教会儿童正确洗手的方法:
第一步,双手手心相互搓洗(双手合十搓五下);
第二步,双手交叉搓洗手指缝(手心对手背,双手交叉相叠,左右手交换各搓洗五下);
第三步,手心对手心搓洗手指缝(手心相对十指交错,搓洗五下);
第四步,指尖搓洗手心,左右手相同(指尖放于手心相互搓洗);
第五步:一只手握住另一只手的拇指搓洗,左右手相同;
第六步:指尖摩擦掌心或一只手握住另一只手的手腕转动搓洗,左右手相同。
做好环境及物品消毒:
保持家庭环境卫生干净整洁,有条件的家庭可以每日用酒精消毒擦拭物体表面一次,如果有疑似家长没做好防护措施在家里打喷嚏、咳嗽,需立即对所在区域重新消毒。家长频繁使用的手机不要给孩子玩、看,手机、IPAD等电子产品每日需清洁消毒。孩子的玩具,学习、生活用品等能耐高温的可用消毒锅或开水煮沸消毒30分钟,不能耐高温的可选择酒精喷洒或放置在阳光下暴晒。
保持地面清洁干燥,不要有潮湿的角落,避免病毒细菌滋生,如果家庭备有含氯消毒剂的84消毒液,可以按正确方法(84消毒液10ml+990ml水)进行配置后,每天拖地1~2次。如果家庭有疑似或确诊的家长,使用过的物品或的房间消毒时则应该将84消毒液的浓度提高到4~10倍,即将84消毒液的原液由10ml增加到40~100ml加入到960~900ml中。外出买回来的东西有条件的家庭可以用消毒液进行二次消毒再使用。
医用口罩的使用方法:
因N95口罩密闭性较强,儿童缺乏行为能力,佩戴N95口罩有窒息的风险,一般情况下,不适宜给儿童使用,棉布、纱布口罩阻隔性欠佳,不推荐给儿童使用。选择市面上在售的防飞沫口罩即可。戴口罩可以很大程度上减少呼吸道疾病的传染,但必须大小合适,佩戴正确,否则为无效保护。目前市面上还没有针对婴儿的口罩,最好的预防方法就是不要外出。
1.大小要适宜,一定要根据孩子年龄大小和脸型选择适合的口罩。
2.配戴方法要正确,佩戴时有鼻夹的在上方,口罩必须完全罩住鼻、口及下巴,保持口罩与面部紧密贴合,佩戴好后用双手食指压紧鼻梁两侧鼻夹,确保贴合皮肤,不漏气。
3.随时观察儿童状态,儿童佩戴口罩会影响呼吸,所以要一定要注意观察随时调整。
4.注意更换口罩。口罩内外不能交替使用,戴过的口罩,外层会积聚很多灰尘、细菌,而里层阻拦着呼出的细菌、唾液,因此口罩两面不宜交替使用。取口罩时应注意折叠保护好内面,再丢弃,摘口罩后应立即洗手。
在公交车,地铁,轮船和飞机等公共交通设施怎样预防新型冠状病毒传染?
公交车,地铁,轮船和飞机等地方都是人流密集,可佩戴口罩减少接触病原风险。在自己咳嗽或打喷嚏时,用纸巾将口鼻完全遮住,并将用过的纸巾立刻扔进封闭式垃圾箱内,防止病菌传播。
孩子出现什么情况需要来医院?
如果发现孩子有发烧、咳嗽、乏力、胃肠道不适、食欲降低,说明孩子生病了,建议去医院检查。一般来说,呼吸道病毒或肠道感染较为多见,如呼吸道合胞病毒、鼻病毒、流感病毒、腺病毒、细菌、支原体等;如果排除上述原因,有新冠病毒流行病学史,家长做到不隐瞒,不要因为害怕而选择逃避。不要因为自己的疏忽害了自己和孩子。主动在家隔离观察14天,无症状可以解除隔离但尽量不要外出。儿童病情变化快,一旦有症状需立即到就近医院儿科的发热门诊就诊。请各位家长强防护、不恐慌、信科学、不传谣。(交汇点供稿)


电话 : 010-65367464
邮箱 : info@hubpd.com